分享
查看: 6773|回复: 3

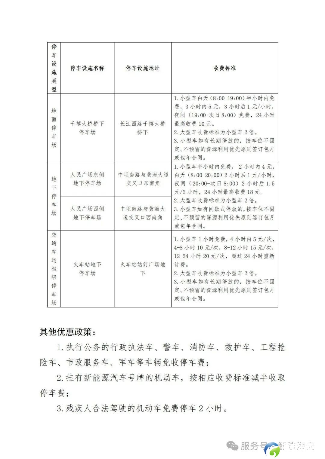
更新!海安城区停车收费标准公布→

[复制链接]

更新!海安城区停车收费标准公布→

发表于 2025-8-26 09:36:00 只看大图 阅读模式 倒序浏览
6773 3 查看全部
点击下列图片查看收费标准 640?wx_fmt=jpeg&from=appmsg&watermark=1 640?wx_fmt=jpeg&from=appmsg&watermark=1 640?wx_fmt=jpeg&from=appmsg&watermark=1 640?wx_fmt=jpeg&from=appmsg&watermark=1 来源:智泊海安



41

主题

151

回帖

521

积分

论坛网友

积分
521
我是一只鱼 发表于 2025-8-26 10:10:21 显示全部楼层 来自: 美国
帮帮顶顶!!

64

主题

569

回帖

1429

积分

论坛网友

积分
1429
爵爷 发表于 2025-8-26 10:38:32 显示全部楼层 来自: 美国
学习了,谢谢分享、、、

47

主题

423

回帖

1069

积分

论坛网友

积分
1069
闫锡 发表于 2025-8-26 10:58:41 显示全部楼层 来自: 澳大利亚
我抢、我抢、我抢沙发~
游客~
您需要登录后才可以回帖 登录 | 立即注册

本版积分规则