分享
查看: 6343|回复: 3

注意!海安城区停车收费有变!

[复制链接]

注意!海安城区停车收费有变!

发表于 2025-8-21 09:50:42 只看大图 阅读模式 倒序浏览
6343 3 查看全部
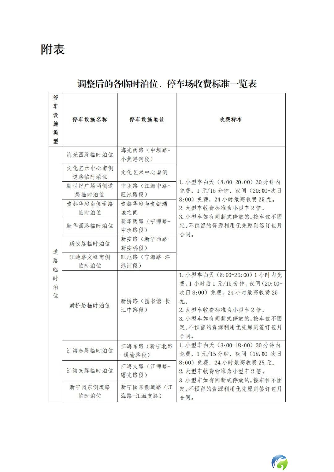
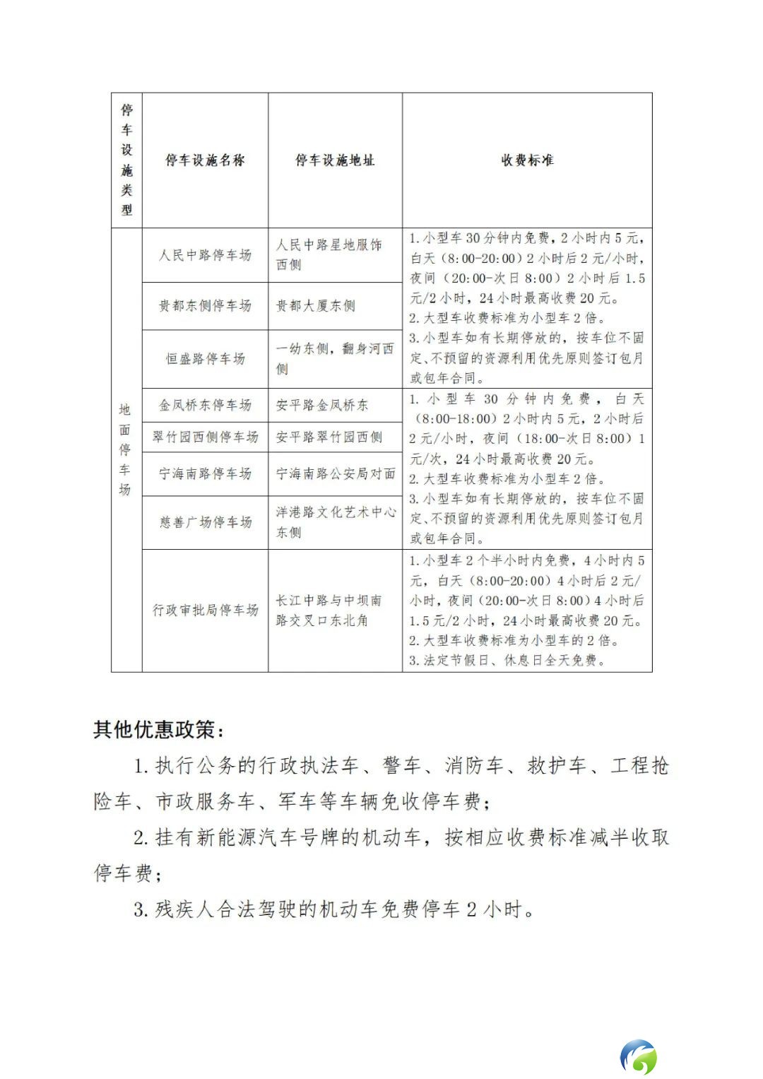
为更好满足海安市民停车需求,经批准,自2025年8月18日18时起,对城区部分道路临时泊位和停车场的收费标准作如下优化调整:
      1.道路临时泊位免费停车时长为15分钟的,均延长至30分钟(停车超过30分钟的,从入场时间开始计费)。
      2.道路临时泊位白天收费高于1元/15分钟的,均下调至1元/15分钟。
      3.道路临时泊位24小时连续停放最高收费为30元的,均下调至25元。
      4.地面停车场24小时连续停放最高收费为25元的,均下调至20元。
      5.在上述调整基础上,另将海化路、唐家巷西段南侧等2处道路临时泊位及慈善广场、金凤桥东、宁海南路、翠竹园西侧等4处停车场纳入“潮汐一元停”点位,夜间(18:00-次日8:00)按1元/次标准收费。
      调整后的收费标准详见附表或各停车设施收费公示牌。未涉及上述调整范围的停车设施仍执行原有收费标准。

海安智泊营运管理有限公司
          2025年8月18日


点击下列图片查看附表
640?wx_fmt=jpeg&from=appmsg 640?wx_fmt=jpeg&from=appmsg 640?wx_fmt=jpeg&from=appmsg
来源:智泊海安

33

主题

134

回帖

474

积分

论坛网友

积分
474
西场帅小伙儿 发表于 2025-8-21 09:54:44 显示全部楼层 来自: 美国
LZ说的很不错

38

主题

427

回帖

1072

积分

论坛网友

积分
1072
小时候可白了 发表于 2025-8-21 10:14:54 显示全部楼层 来自: Reserved
我抢、我抢、我抢沙发~

51

主题

139

回帖

560

积分

论坛网友

积分
560
柒鈴鈴鈴 发表于 2025-8-21 10:35:07 显示全部楼层 来自: 埃及
不错,支持下楼主
游客~
您需要登录后才可以回帖 登录 | 立即注册

本版积分规则